114 學年度第二學期教育實習學生職前講習(參加對象:115年2月至115年7月半年教育實習學生)
參加對象:115年2月1日至115年7月31日教育實習學生(已繳交教育實習申請文件者)
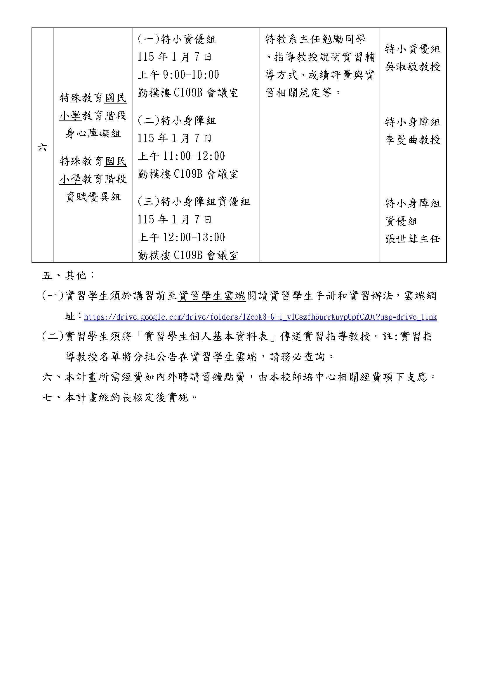
講習方式:
(一)集中講習日期:115年1月7日週三上午10時,在公誠樓G401會議室辦理
(二)分組講習日期:請依實施計畫所列各分組時間,前往地點參加
(三)雲端網址https://drive.google.com/drive/folders/1ZeoK3-G-i_v1Cszfh5urrKuypUpfCZOt?usp=sharing


瀏覽數:
分享